For each B+-tree of Exercise 14.3, show the form of the tree after each of the following series of operations:

a. Insert 9.

b. Insert 10.

c. Insert 8.

d. Delete 23.

e. Delete 19.


  • With structure Exercise 14.3a.

Insert 9:

Insert 10:

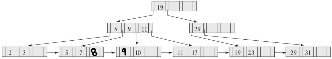
Insert 8:

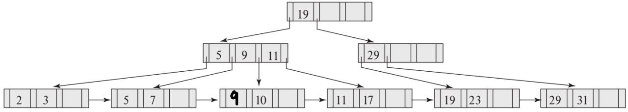
Delete 23:

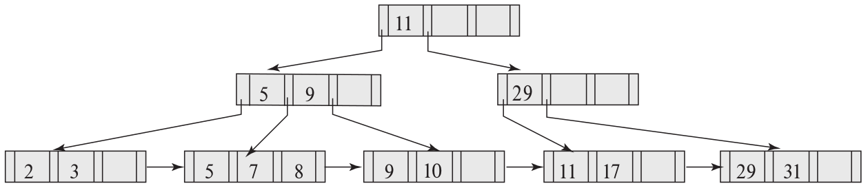
Delete 19:

  • With structure Exercise 14.3b.

Insert 9:

Insert 10:

Insert 8:

Delete 23:

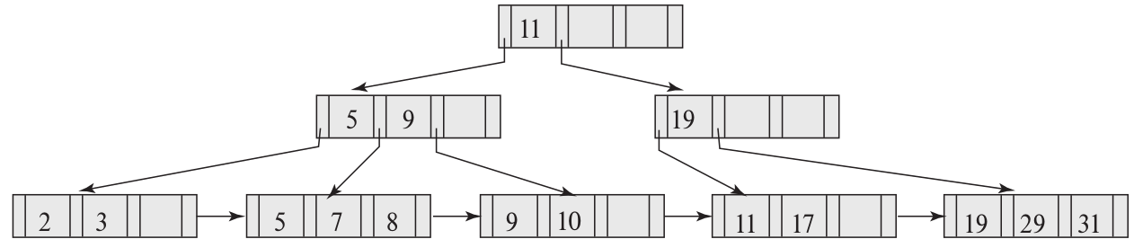
Delete 19:

  • With structure Exercise 14.3c.

Insert 9:

Insert 10:

Insert 8:

Delete 23:

Delete 19:

If you want to play with B+-tree animation, head on over to: B+ tree animation.